Our Frameworks : 3PM, OmAPI, and GoPES
- johnhauxwell
- Feb 28, 2025
- 5 min read
Whilst working within the TMT, Web 3 and Web4 worlds, I/we have developed three key frameworks to help tackle a variety of important processes and methodologies.
These are:
3PM: a process that ensures the correct prioritisation and delivery of solutions, tasks and programs within any organisation. 3PM provides a concise framework (UML driven) that guides organisations through the difficult tasks associated with change, be that new program launches or a shift in strategic direction. 3PM aligns to PLM/CLM best practice as well as fitting to standard frameworks such as CMMI and the TMForum around Data Governance and other Frameworks. 3PM is especially useful as a Digital Transformation tool.
GoPES: a complete interactive data standards process and framework ensuring data governance, ethics, privacy, and security, meeting with local and global data initiatives and standards such as DeMBOK, DAMA GDPR, the UK data ethics framework and the latest UK and European data standards (eg the DMA) and AI ethics frameworks. GoPES helps drive data driven Digital Transformation.
OmAPI: a Target Operating Model API development programme (REST) covering eTOM for MVNOs and customer-focused operational businesses (such as web 3 and web 4 solutions). Based on a 4 tier/level structure, it provides a process for delivering core business requirements in a fully API managed environment. This works well with a microservice solution architecture as well as more traditional monolithic technology architectures.
3PM Overview
I began developing 3PM in 2000/01 whilst working on projects requiring flexibility and control as well as good process and man management. I felt that processes such as SASDM / TQM and others were too rigid for projects where flair and innovation play a vital role. Too often I have seen projects fail because of constraints inherently applied by method bound project and programme tools. Having been curtailed in this way myself I know how demoralising and destructive to a team and therefore to a project this can be. This does not mean that I believe in cultural anarchy, far from it, but in a framework that allows good practise without requiring intensive micromanagement or heavy-handed managerial control.
To allow creativity and flair to flourish, there must be a culture that encourages freethinking. Management engendering that culture and strong inter-team relationships will foster this. An open and approachable managerial style is vital to consolidate the best performance from teams be they project of a cross-functional in their nature. There is a process that occurs in teams referred to as FSNP (Bruce Tuckman, 1965) that details the phases of a teams development. In managing existing or forming new teams that must perform quickly this process needs to be accelerated. This is only achievable with strong communication in both directions as well as an open and responsive management style. The HLD for this is shown below.

3PM has seven stages. They all have equally important parts to play in ensuring the successful completion of any project. This well-developed methodology applies equally well to Programme and Project Management, change management, business analysis and technical solutions. I have devised this structure to work cohesively with the current common methodologies for Project/Program Management.
Each of the phases shown has a well-defined set of criteria that have to be met before the stage is complete. This overview gives an insight into the methodology and how it benefits organizations involved in the design, development, and deployment of new products/services. Using a combination of matrix management and a well-defined process flow, in conjunction with strong project management, this strategy speeds up delivery, by controlling change and quality issues, whilst ensuring a positive framework for reporting and man management. Each of the seven stages has an iterative process that drives towards excellence and cooperation and fosters understanding and the need for controls, change and process.
GoPES I began designing the GoPES framework in 2020 Data Security was the first part I thought about with DRM P2P PGP etc and started a "simple" framework around the users and use of data for large organisations. I was working on several products ranging from business reports to Data modelling and I quick;ly realised the data I was being supplied with was of a very poor and erroneous nature, and in some cases, had been obviously scraped and gained without the user's consent. On highlighting this to the CxO/SMTs, there were mixed reactions concerning costs and liability, ranging from "No one will know, just carry on" to "This is bad... Will we be sued?"
I decided to build a framework that everyone could follow so data was of a high standard, democratised and valuable to all. This worked well with the growth of mesh, fabric and lakehouse practices As Ai began to. grow and Data Ethics became a core factor for data too, I added this to the framework
Basically put GoPES helps you to manage your data: Governance Privacy Ethics and security. It filters through all of business from Strategy to Integration. These are key deliverables in the data world and should be within your business too!


OmAPI
Web 3 business is growing exponentially, connecting more and more people. New innovative technology brings Web 2 and Web 3 businesses into a dynamic, distributed environment and helps deliver business. Since the complexity and scale is unprecedented, more openness and agility is required during innovation, ensuring communication and openness are “baked in” from day one.
The trend towards providing more visibility eg. APIs (Application Programming Interfaces) to facilitate open integration, is one that Pool actively embraces. We know the importance of APIs and as such we have made a a group of open digital API definitions available. To date, those definitions have been based on the contributions of discrete API initiatives, but we have embraced global best practice and standards such as DMBoK and eTOM to bring these to fruition.
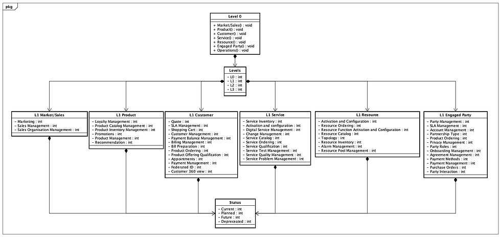
The OmAPI shows the complete landscape of all the necessary APIs in a customer-driven business ecosystem. It can guide users and suppliers to construct the ecosystem to attract DSP partners and integrate with them or as a basis of customization for individual partnerships.
The OmAPI helps uncover the need for future-oriented planning for potential new businesses. We hope to provide those API definitions to help scale the DUO and DB integration and grow the idea of the open DataVerse.
The use of OmAPI will facilitate the understanding of the interoperability between Service Providers and their partners and provide additional benefits for the ecosystem members, such as:
Lower software integration costs, as application vendors converge on standardised exposure of capabilities
Increased portability of applications
Improved interoperability within and between business functions
Easier upgrade and exchange of system components.
By exposing IT capabilities as APIs, we will find new partnership models to enhance our services, working to grow the dataverse and our position as the leading provider of standards for data businesses in the web2 and web3 economy.
This document is intended for any party wishing to play a role in the open digital economy – Commercial, Operations and Technical management in both the web2 and web3 environments and has benefit for players in industries outside of the standard data environment such as small technology startups that cannot afford the high investment in bespoke enterprise integration.
The specific focus is on third parties seeking to achieve web2/3 integration by using OmAPI gencourages a. much larger eco system through standardised Integration. Note, in addition, IT Architects and developers will benefit from an overview of available APIs.

A good example of how all of these fit together is in this document
For Further information and a discussion around these frameworks and how they can work for you, please contact john@aidentity.uk




Comments